游戏介绍
元素周期表是一款极其炫酷、简约的记忆和查看周期表元素的软件。
【软件特点】:
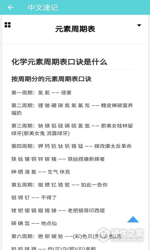
●有趣谐音速记:软件内有按周期、化合价、元素符号分类使用谐音速记的小技巧。
●3D元素周期表:用户可以选择按表面、球体、螺旋、网格来3D炫酷的展示元素周期表。
●搜索:用户可以在软件内直接搜索元素周期表内的元素,软件会展示出该元素的基本信息极其图片。
●完整周期表:软件主页以炫酷简约的界面展示了完整的元素周期表,
并区分镧系和锕系,点击相应的元素还可显示出该元素更加具体的信息。
自从使用了这么炫酷的元素周期表软件后,妈妈再也不担心我的学习了~
1.内置有上百种的化学元素,全部都能够随时的查看查阅。
2.每一种元素的原子、材料、化学性质等信息非常的全面。
3.每种元素都能够查看其电子层结构图。
4.还提供有溶解度图以及摩尔质量计算器的功能。

1、原子性质(电子排布、氧化/还原态、电离势、原子半径等)
2、元素周期表全面权威的元素信息 应用包含所有元素的详细资料、元素的分类属性及元素的背诵口诀,为用户提供全 面、权威的资料信息
3、电子轨道动画(是动画,是图片)
4、元素周期表 - 在 Android、iPhone、iPad 上,超过 4.8 评分的免费中文元素周期表应用 3
5、欲了解更多信息,每个元素都有跳转到对应维基百科的链接

1、拥有详细的信息,能够帮助的研究学习化学元素的用户的一个专业的学习平台,每一化学元素的基本的信息这里都有记录,有需要的话就来昂网店点击下载吧
2、元素周期表下载,提供给你全新上线的学习平台,这款软件版本特权,所有付费内容免费体验,提供给你强悍、专业、交互式详解元素周期表软件内容,那么需要的用户们赶紧下载吧

修复已知问题,优化用户体验。

预约窗口
预约邮箱号:
* 游戏上市后,我们会在第一时间内通知您 *